- Get link
- X
- Other Apps
[4+] Mini Wiring Diagram 2 Speed Motor 3 Phase, 42 3 Phase Motor Connection - Wiring Diagram Source Online
- Get link
- X
- Other Apps
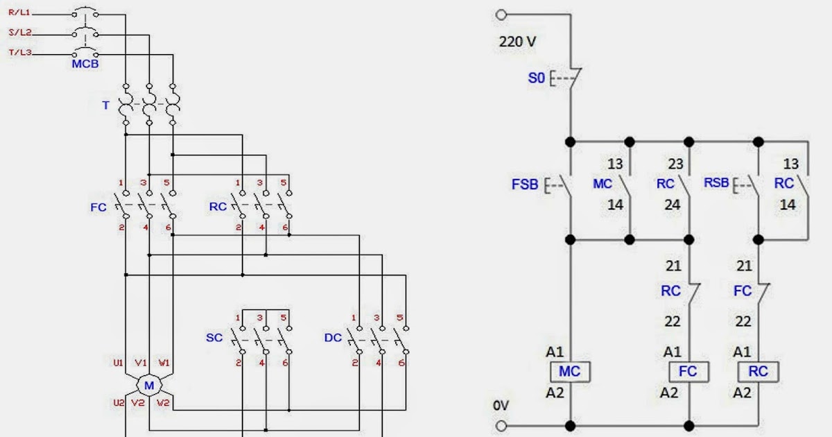
Mini Wiring Diagram 2 Speed Motor 3 Phase On / Off 3-phase Motor Connection Control Diagram
Three phase geared motors 750 rpm. 3 phase motor connections u v w pdf. Circuit 2y
mini wiring diagram 2 speed motor 3 phase
Download PDF
Single phase motor schematic - boards.ie
- Get link
- X
- Other Apps















Comments
Post a Comment